If you've ever wondered whether now is the moment to take your Amazon brand international, here's the truth: 2026 won't just be another year for ecommerce. It's shaping into the strongest window for Amazon international expansion we've seen in a decade.
Cross-border ecommerce is climbing at double-digit growth rates. Shoppers in Europe, MENA, and APAC are buying more international brands than ever.
Amazon is pouring billions into new logistics hubs, region-specific advertising networks, and marketplace rollouts that are reshaping global retail.
The Global Amazon Landscape in 2026
Let’s break down what’s changing and why it matters.
The rise of non-US marketplaces
The US used to dominate Amazon’s ecosystem. Not anymore. EU marketplaces like Germany, France, Spain, Italy, and the Netherlands are now attracting sellers who want high value with less saturation.
Meanwhile, markets like the UAE, Saudi Arabia, Singapore, and Japan are building strong customer bases that crave international brands.
Amazon’s investment in international logistics
Amazon is strengthening global FBA networks, expanding regional warehouses, and offering more end-to-end fulfillment options. Faster delivery, predictable fees, and country-specific fulfillment models are making international operations easier than ever.
Competition is becoming regional
Sellers are no longer just fighting on one battlefield. A product may face intense competition in the US but meet wide-open demand in Germany or Saudi Arabia. That shift opens up profitable gaps for brands that pick the right markets early.
What this really means is simple: sellers who move now will own the strongest cross-border ecommerce opportunities in 2026. Waiting only gives your competitors a head start.
Why Brands Partner With Sellers Umbrella for Global Expansion
Sellers Umbrella stands out because the process is never guesswork. Every expansion plan is driven by real numbers, category intelligence, and profitability models built around your product.
Here’s how we do it:
Category demand analysis
We analyze exact search demand across multiple marketplaces and spot where your category is rising, and where it’s overcrowded.
Competitor viability studies
We break down saturation, pricing patterns, review gaps, and conversion behavior to identify where you can realistically win.
Price positioning models
International pricing isn’t a copy-paste job. We map out price power per country and match it with your margins.
Regulatory checklists
Every market has different rules. We simplify it into clear steps so you know exactly what approvals and documents you need.
AI-driven forecasting powered by Manus
We leverage Manus to run multi-marketplace demand simulations, profitability curves, and ROI timeline projections across regions. Our models account for VAT, import duties, currency fluctuations, and FBA fee structures to project net margin with precision.
Brands trust this data-backed foundation because it keeps expansion strategic instead of experimental.
Choosing the Right Amazon Marketplace
A successful Amazon global selling launch starts with selecting the right marketplace, not the biggest one. Here are the pillars we use to guide that decision:
- Market size
How large is the buying audience and how fast is it growing? - Demand vs competition
Is the category expanding? How tough is the competition? - Pricing power
Can the market support premium pricing, or is it sensitivity-driven? - FBA logistics and cost structure
What do fulfillment fees, storage costs, and shipping timelines look like? - Compliance friction
Does the country require additional testing, labeling, or certifications?
This evaluation determines where you’ll gain traction fastest and where your investment will bring the strongest return.
Case Study: Multi-Marketplace Launch Strategy
A baby skincare brand approached Sellers Umbrella with plans to expand internationally. They were unsure whether to launch in the US first or start with Europe.

Shows search volume, competition level, and pricing power across the USA, Germany, the UK, and France.
We ran a full Amazon Global Selling Strategy analysis across four marketplaces: the USA, Germany, the UK, and France. Here’s the breakdown we presented.
1. Market Size Comparison
- USA: 1.3 million monthly searches
- Germany: 91,000 monthly searches
Even though the US had massive search volume, Germany showed stronger profitability potential.
2. Why We Recommended Germany First
Germany outperformed in four key areas:
- Shoppers prioritize quality, certifications, and safety
- Higher trust in premium baby brands
- Lower saturation compared to the US
- Better pricing power, even with moderate demand
This made Germany the ideal test market before scaling.
3. Phased Expansion Plan (24 Months)

Months 1–6: Launch in Germany
Months 7–12: Enter the USA
Months 13–18: Expand to France
Months 19–24: Enter the UK
This structured rollout allowed the brand to manage budgets, optimize logistics, and increase profitability with each step.
4. Revenue Projections
Across all four marketplaces, the 24-month projection came to €650,000.

5. Key Insight
High search volume doesn’t always mean the best starting market. Competition, pricing strength, category saturation, and certification requirements matter more.
Want a data-backed multi-marketplace roadmap like this? Book a free Amazon international expansion analysis with our Amazon Consulting Services team.
Logistics & Fulfillment: Building Global Delivery Efficiency
Logistics can make or break international expansion. We keep it practical and actionable.
FBA Global Export
For certain categories, Amazon allows cross-border fulfillment directly from one country’s FBA center. It cuts early-stage costs and speeds up launch timelines.
Hybrid models (3PL + Amazon)
Some markets benefit from mixing local 3PLs with Amazon FBA for faster restocking and cost-efficient bulk shipping.
Country-specific realities
Delivery expectations differ widely. Germany expects delivery within 2-3 days for Prime-eligible products. UAE prioritizes reliability and tracking transparency. Japan values meticulous packaging and presentation.
Localization: Beyond Translation
Global markets don’t respond to copy-pasted listings. They respond to listings built for their culture and search behavior.
Here’s what we optimize:
- Keyword localization based on regional search behavior
Example: In the US, parents search for 'baby lotion.' In Germany, the equivalent high-volume term is 'Babyöl' or 'Babypflegecreme.' Direct translation misses the mark—we optimize for actual search patterns.
- Cultural adaptation to align with local values
- SEO rewrites tailored to marketplace algorithms
- Pricing recalibration for regional purchasing power
- Competitor benchmarking to refine positioning
- Compliance checks for packaging, labels, and claims
This isn’t translation. It’s full-funnel localization designed to convert.
Compliance, Taxes & Certifications
Compliance is one of the biggest reasons sellers delay expansion. With the right process, it becomes manageable.
We help brands with:
- VAT registration and filings
- Packaging and label regulations
Example: For a client entering Germany with baby products, this meant ensuring packaging included the CE mark, registering with the LUCID packaging registry, and providing German-language ingredient lists and safety warnings.
- Product safety standards
- Regional certifications
- Market-specific approvals
- Amazon Brand Registry enrollment for international markets
This end-to-end approach keeps your launch smooth and legally safe.
How AI Is Transforming Global Expansion
AI is no longer optional. It's now a core driver of international success. At Sellers Umbrella, we use Manus alongside other AI tools to power every expansion decision.
Here’s how we use it:
● AI forecasting with Manus to find the marketplace with the fastest ROI
● Geographical keyword clustering to tailor SEO per region
● Automated compliance flagging for marketplace rules
● Demand simulation using Manus for new product launches
● Pricing engines that adjust for currency shifts and local competitors
● Automated international ad insights through Amazon's global ad network
Manus helps us build strategies that stay accurate even as markets shift, giving our clients a decisive competitive edge.
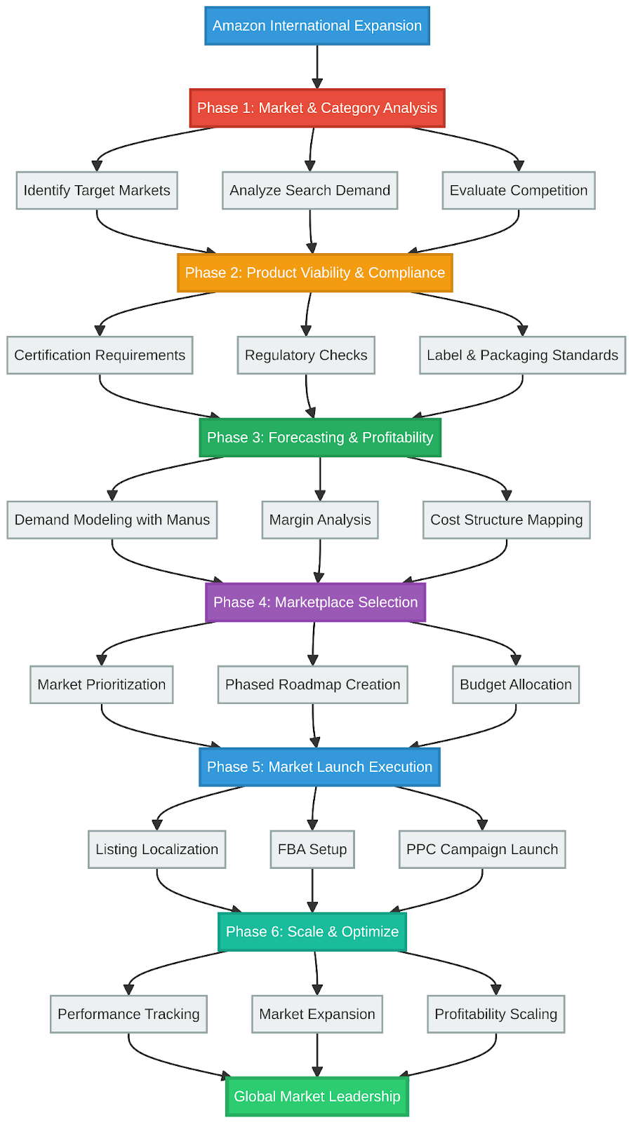
Our Proven 6-Phase Expansion Framework

Sellers Umbrella follows a clean, scannable framework that keeps every expansion on track.
1. Market & Category Analysis
Identify where your product has the strongest potential.
2. Product Viability & Compliance Checks
Confirm requirements, certifications, and regulatory readiness.
3. Forecasting & Profitability Evaluation
Model demand, margins, fees, and costs for each region.
4. Marketplace Selection & Roadmapping
Choose the right country and build a clear timeline.
5. Market Launch Execution
Localize listings, set up logistics, run ads, and optimize.
6. Scale, Optimize, Expand
Track performance, expand into more countries, and scale profitably.
This repeatable system has helped brands grow faster while controlling risk at every step.
Wrapping It Up
2026 is going to reward brands that make bold moves. Amazon’s international ecosystem is growing fast, and the sellers who act early will capture the strongest margins, build the broadest customer bases, and gain long-term market leadership.
The key isn’t just expanding. It’s expanding strategically—with clear data, strong forecasting, tight localization, and a roadmap that removes guesswork.
Sellers Umbrella has helped dozens of brands scale across the US, EU, UK, UAE, and beyond. With our Amazon Marketplace Management Services, your Amazon international expansion is backed by data, structure, and long-term profitability.
Ready to expand internationally? Get a free multi-marketplace opportunity analysis from our team.




